由 Suzuverse DAO 发行的代币($SGT & SOT & SOTd & xSGT)/ 与 Suzuverse Pte. Ltd.(新加坡)的合作关系 / DAO 金库钱包
摘要
AI 生成摘要本文介绍了Suzuverse DAO的治理代币$SGT和期权代币SOT的发行、分配、效用及上市计划。SOT允许以固定价格购买$SGT,$SGT用于治理、质押和支付折扣。DAO通过xSGT NFT进行投票决策,并设有金库钱包管理资产。
注:摘要由 AI 自动生成,可能与正文存在差异,仅供参考。
本文介绍了Suzuverse DAO的治理代币$SGT和期权代币SOT的发行、分配、效用及上市计划。SOT允许以固定价格购买$SGT,$SGT用于治理、质押和支付折扣。DAO通过xSGT NFT进行投票决策,并设有金库钱包管理资产。
注:摘要由 AI 自动生成,可能与正文存在差异,仅供参考。
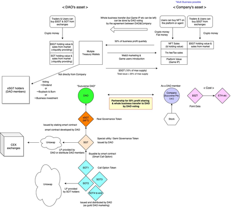
◉SOT (ERC-20)
发行方:Suzuverse DAO
概述:
将存在多种类型的Suzu期权代币:SOT1、SOT2、SOT3、SOT4以及……(SOTs)
SOTs允许用户在未来某个特定的行权期内,通过一个特殊的智能合约,以过去某个时间点的固定价格购买治理代币 $SGT。
*供应量
SOTs的总发行量将是 $SGT 最大供应量的10%(100,000,000 SOTs)。未来,DAO将根据需要发行额外的SOT,例如SOT5和SOT6。
每种SOT的发行量将基于精确的分配计算。
SOT1计划于2022年12月1日左右发行。
SOT1合约地址:
0x5072fda285d9889eF28BcBFC6D9A262A2d66CA99
*可兑换数量
智能合约将设置为SOT/$SGT的兑换比率(代币数量,非价格比率)为1:1。
*固定兑换价格
计算期最后一天次日的 $SGT 市场价格。
*作为奖励的分配
*SOT可以作为奖励获得,具体取决于对生态系统的贡献程度。待分配的SOT奖励金额将按以下计算方式确定:
<购买支出或以下费用收益时的美元估值> / < $SGT 兑换价格>
预售:向NFT预售用户分配与购买价格等额的SOT
推荐:向推荐人分配与推荐(联盟)费用等额的SOT
NFT购买者:向NFT购买者(包括使用SZT购买商品)分配与购买价格等额的SOT
Suzuverse指定的钱包中的 $SGT 持有者:分配与存入日市场价值等额的SOT
**对于上述第2点和第5点,将发行并分配与每个SOT对应的SOTd(作为数字数据的SOT,非区块链代币),并在行权期到来时强制转换为作为区块链代币的SOT(在Suzuverse指定的中心化钱包内实现)。如果用户在行权期到来前出售NFT或从钱包中提取 $SGT,SOTd将根据出售比例失效,并获得SOT的权利将丧失。
*SOT分配与行权条件
◉$SGT (ERC-20) & xSGT (NFT)
发行方:Suzuverse DAO
*$SGT 供应量
$SGT 最大供应量为 1,000,000,000。
$SGT 初始供应量为 250,000,000。
$SGT 计划于2022年12月1日左右通过DAO投票发行。
$SGT 合约地址:
0xF530b2EaF740cf72B8B90cA3BDBb9486b863b3cE
*$SGT 分配
$SGT 最大供应量的25%将首先发行。剩余的75%将留作未来融资或根据情况通过DAO投票销毁。
初始发行量的40%($SGT 最大供应量的10%)将存储在智能合约中用于SOT行权。
初始发行量的12%($SGT 最大供应量的3%)将存储在智能合约中用于DAO未来的业务/市场合作。
初始发行量的40%($SGT 最大供应量的10%)将由Suzuwalk开发公司作为战略奖励持有。
初始发行量的8%($SGT 最大供应量的2%)将存储在智能合约中用于初始流动性($SGT 最大供应量的1%)和DAO储备金($SGT 最大供应量的1%)。
*$SGT 初始市值
*$SGT 效用
(以下功能将基于DAO与Suzuwalk开发公司之间的协议)
用于升级:用户需要使用 $SZT 和 $SGT 两者支付一定的升级费用。
用于质押以升级账户
用于NFT铸造和自定义
*xSGT(NFT) 持有者的权利(最初将由DAO决定):
xSGT持有者有权在Suzuverse DAO中提出提案并进行投票。
xSGT持有者对Suzuverse DAO的所有相关事项拥有最终决定权。
◉代币上市
<Suzu期权代币:SOT (ERC-20) >
DEX&CEX(现货和衍生品):
基于 $SGT 市场价格、流动性、波动性的变化,每个SOT距离行权期的时间,以及DAO自身的资产估值,SOT本身的交易和价值可能会在去中心化交易所(DEX)等自然产生。
因此,存在在中心化交易所(CEX)上市的可能性。创始团队对此自然抱有雄心。
<Suzu治理代币:$SGT (ERC-20)>
DEX&CEX(现货和衍生品):
$SGT 将于2022年12月通过DAO投票在Uniswap上市(例如 $SGT/USDC, $SGT/USDT)。
CEX上市将取决于未来DAO的决定或各加密货币交易所的决定,但创始团队对如下计划自然抱有雄心。
◉与Suzuverse Pte. Ltd.的合作关系 / 法律架构
◉DAO金库钱包
金库钱包地址(ETH):
0x132324C81B163b93c5F49eAc1A3De40A9d251eAA
我们将上述地址设置为第一个DAO金库钱包地址,用于管理DAO的资产。
在不久的将来,金库钱包的所有交易都应基于多重签名方式(例如,4个钱包中的3个确认才能执行交易)。
金库钱包的所有未来交易将仅通过DAO投票进行。
每位DAO创始成员应向DAO金库钱包转入相同金额的ETH,用于初始设置成本。